工信部发布精细化工“揭榜挂帅”任务,50项关键技术攻关开启!

来源:慧正资讯 2025-11-11 11:29

慧正资讯,工业和信息化部办公厅近日正式印发《关于组织开展2025年精细化工关键产品创新任务揭榜挂帅工作的通知》,面向全国征集“解题人”和“攻坚手”

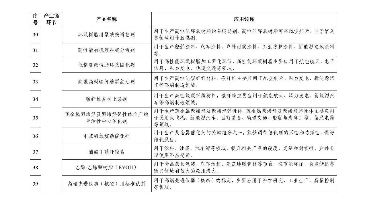
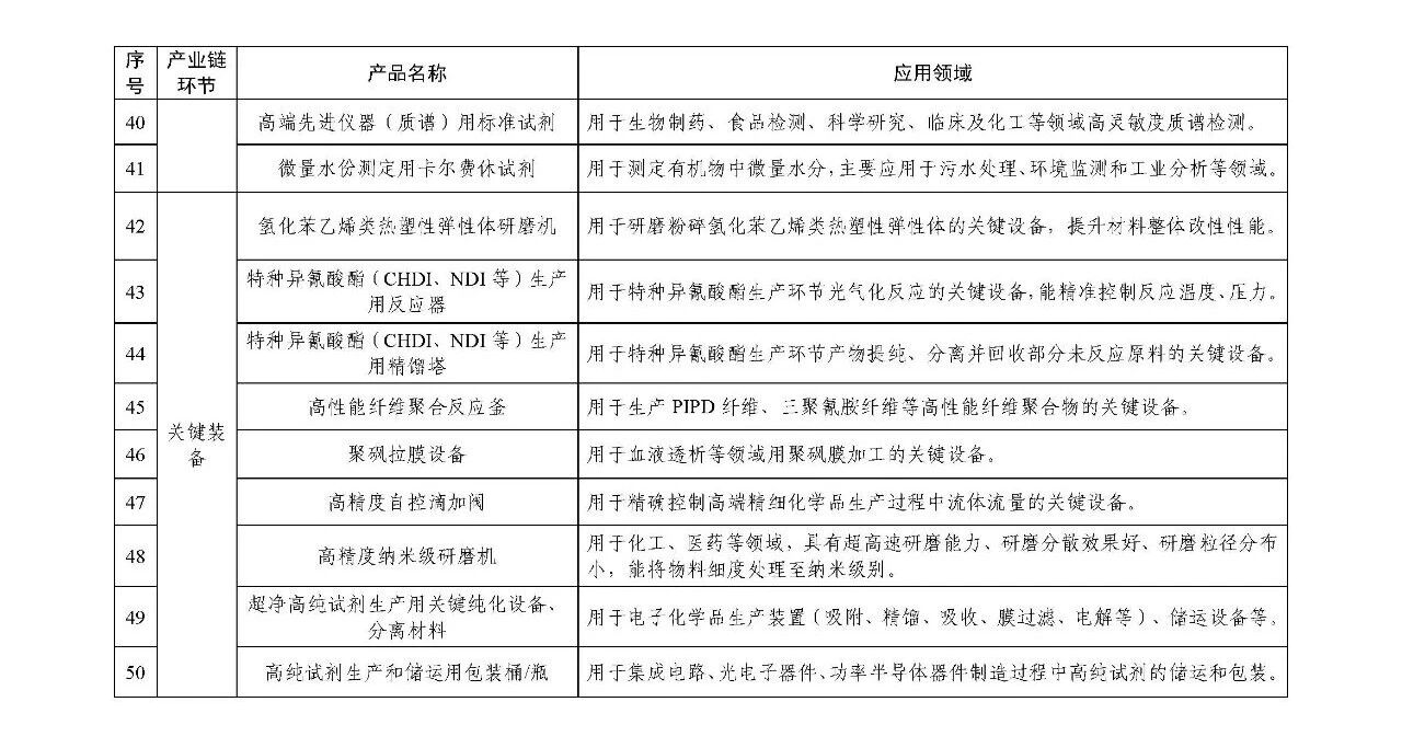
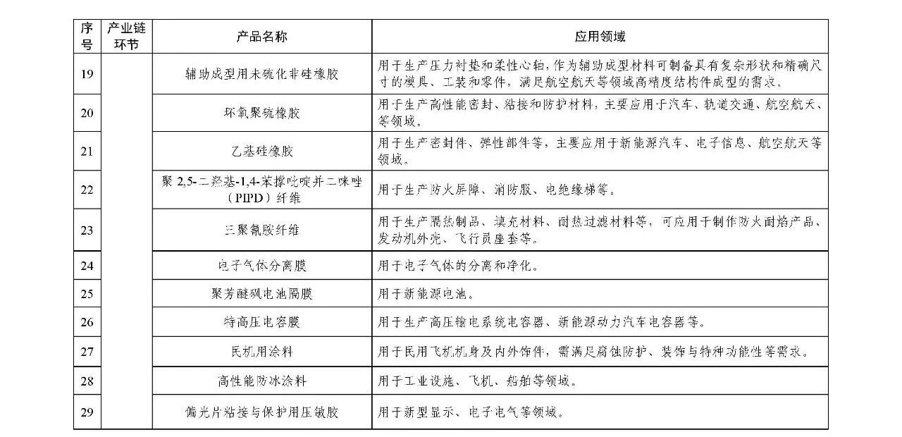
本次工作聚焦四大关键需求领域,围绕中间体原料、重点材料、关键装备等3大类50项技术先进、创新性强、应用价值高的精细化工关键产品,征集遴选一批掌握关键核心技术、具备较强创新能力的单位集中攻关

申报截止期为2025年12月31日

攻坚目标:直指产业瓶颈

通知明确,此次揭榜挂帅工作将聚焦新能源汽车、医疗装备、移动通讯设备、轨道交通及船舶与海洋工程四大关键需求领域

围绕中间体原料、重点材料、关键装备等3大类50项精细化工关键产品,征集遴选一批掌握关键核心技术、具备较强创新能力的单位集中攻关

此举旨在保障下游应用需求,提升精细化工产业链供应链韧性和安全水平,是落实《精细化工产业创新发展实施方案(2024—2027年)》的重要举措

通过加快我国精细化工先进科技成果的转化应用,推进产业上下游协同创新攻关,促进石化化工产业提质升级

申报条件:上下游联合体牵头

通知对申报主体提出了明确要求:申报主体应为中间体原料、重点材料、关键装备生产企业与相关用户企业组建的上下游联合体

鼓励高校及科研院所、检测机构等共同参与,但牵头单位仅为1家

参与联合体的单位须为在中华人民共和国境内注册、具有独立法人资格的企事业单位,具有较强的技术创新能力和产业化应用能力

每个单位牵头申报项目不超过3个。各省、自治区、直辖市及新疆生产建设兵团工业和信息化主管部门作为推荐单位,将审核企业有无违反国家法律法规、产业政策要求的行为或发生重大安全生产事故等情况

政策支持:全方位保障创新

工信部将为揭榜单位提供多方位的政策支持。包括利用现有政策资金渠道支持攻关任务实施,引导制造业转型升级基金和社会资本等加大支持力度。

依托国家产融合作平台“精细化工产融合作服务专区” 提供投融资对接服务,支持纳入优质企业梯度培育体系

更为重要的是,工信部将建立“赛马机制” ,择优选择揭榜团队(每个揭榜产品原则上不超过3家)进行攻关

入围揭榜单位完成攻关任务后(原则上名单公布之日起3年内),用户企业应推动所攻关产品实现产业化应用

工信部委托第三方专业机构开展测评工作,择优确定揭榜优胜单位(每个揭榜产品原则上不超过2家),通过新材料首批次、首台(套)重大技术装备保险补偿政策等支持应用推广

实施路径:明确时间表与任务书

根据通知要求,申报主体需根据《2025年精细化工关键产品创新任务揭榜挂帅任务榜单》提出揭榜申请

填写《2025年精细化工关键产品创新任务揭榜挂帅单位申报材料》所需材料,将盖章版、电子版及研发能力佐证材料报送至推荐单位

推荐单位审核后填写《2025年精细化工关键产品创新任务揭榜挂帅单位推荐表》,于2025年12月31日前将加盖推荐单位公章的推荐表、申请材料报送至工业和信息化部(原材料工业司)

工信部将委托第三方专业机构为揭榜挂帅工作提供上下游对接、过程管理、技术咨询、评估组织、协调服务等支撑工作

寰俊鍥剧墖_2025-11-11_111418_472.jpg寰俊鍥剧墖_2025-11-11_111422_944.jpg寰俊鍥剧墖_2025-11-11_111427_031.jpg寰俊鍥剧墖_2025-11-11_111430_257.jpg寰俊鍥剧墖_2025-11-11_111433_606.jpg

相关文章

推荐产品更多>>

最新求购更多>>

投稿报料及媒体合作

E-mail: luning@ibuychem.com