• 网站导航
    网站导航
    • 涂料 橡塑 防水 能化 买化塑
    热门推荐
    • 专题 直播 指数 课堂 专家 优料库 快讯 会展
  • 会展
  • 专题
  • 电子刊
  • 微信

    -实时洞察化塑产业-

  • 微博
  • 直播

会员

  • 登陆
  • 注册
  • 会员

订阅

  • 能化行业
  • 橡塑行业
  • 涂料行业

客服

020-22374810

慧正资讯

  • 关于我们
  • 加入我们
  • 网站地图

社交媒体

  • 微信
  • 微博

产品

  • 指数决策系统
  • 新材料数据库
  • 在线课堂系统
  • 专家知识库系统
  • 物流体系
  • 产业市场研究报告
  • 专题

商圈

  • 2021涂料影响力品牌榜
  • 2021防水影响力品牌榜
  • 中国涂料产业峰会
  • 中国涂料高峰论坛
  • 中国塑料产业峰会
  • 创新者联盟
  • 产研技术研讨会
  • 产业链高端研修
  • 汽车轻量化产业联盟
  • 雄安新区电子商务

媒体

  • 能化行业
  • 橡塑行业
  • 涂料行业
  • 防水行业
  • 家居行业
  • 直播

媒体服务

  • 寻求报道
  • 广告合作
登录 注册

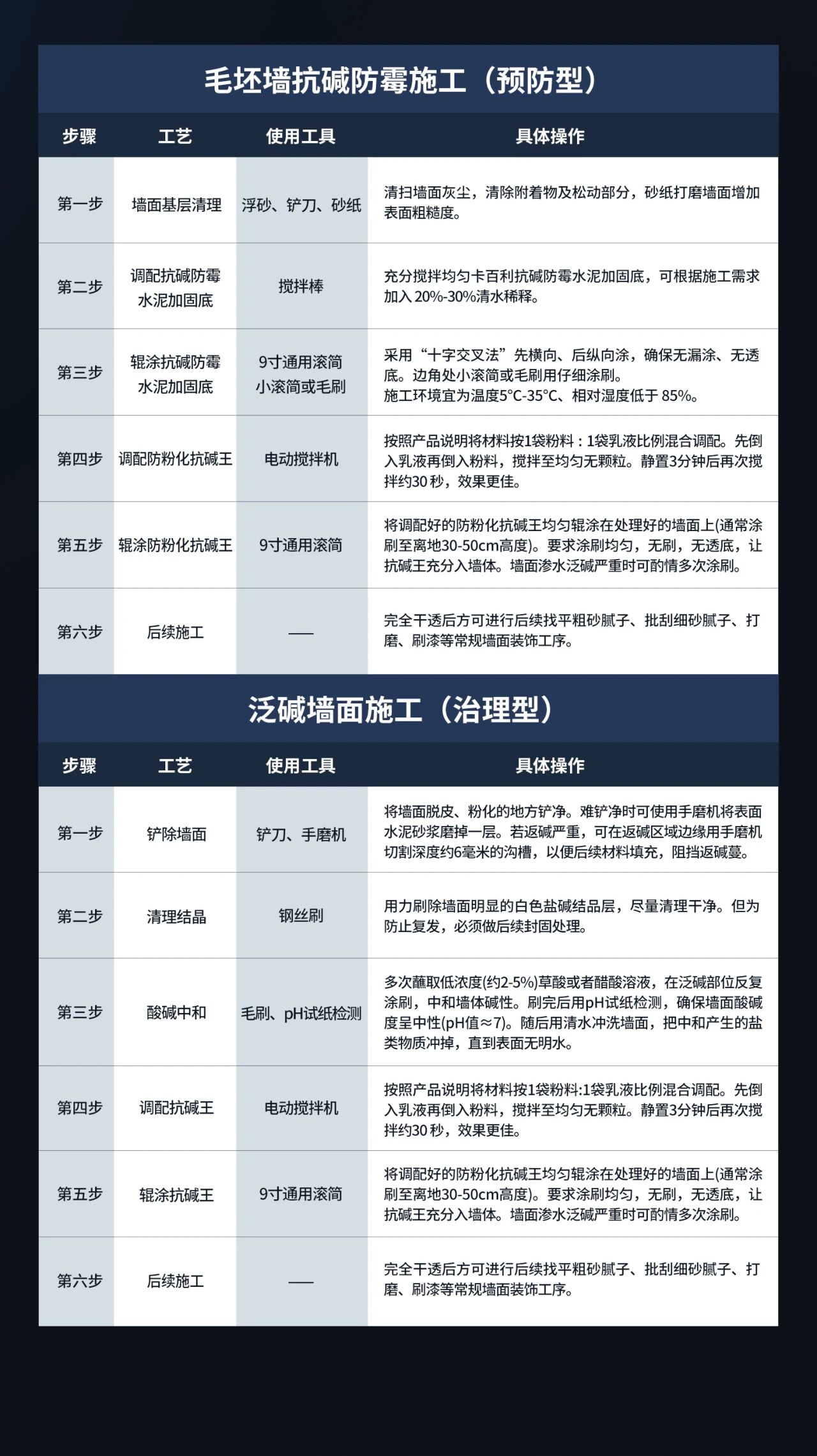
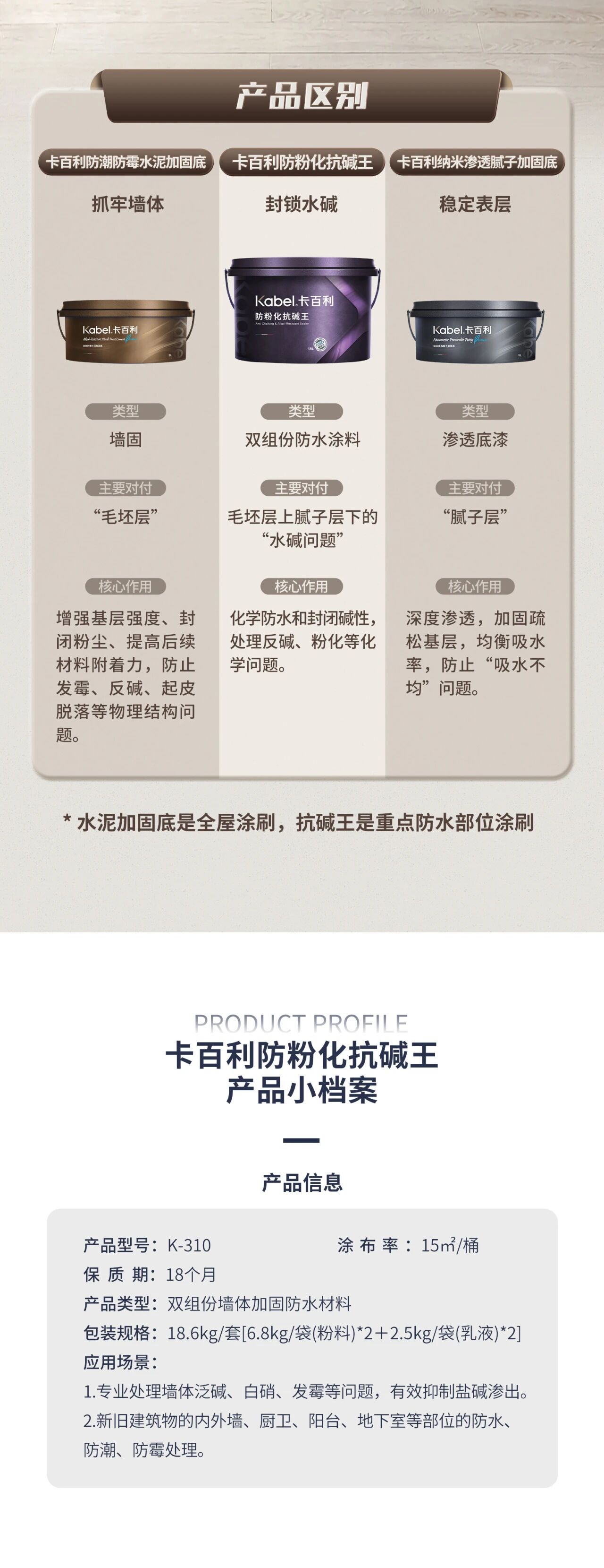
盐碱“克星”!卡百利防粉化抗碱王

来源:慧正资讯 2026-02-27 17:38

慧正资讯,

寰俊鍥剧墖_2026-02-27_173520_567.jpg

寰俊鍥剧墖_2026-02-27_173540_503.jpg

寰俊鍥剧墖_2026-02-27_173543_355.jpg

寰俊鍥剧墖_2026-02-27_173546_205.jpg

寰俊鍥剧墖_2026-02-27_173549_056.jpg

寰俊鍥剧墖_2026-02-27_173551_394.jpg

寰俊鍥剧墖_2026-02-27_173553_799.jpg

寰俊鍥剧墖_2026-02-27_173556_910.jpg

寰俊鍥剧墖_2026-02-27_173559_279.jpg

寰俊鍥剧墖_2026-02-27_173601_609.jpg

寰俊鍥剧墖_2026-02-27_173605_049.jpg

寰俊鍥剧墖_2026-02-27_173607_484.jpg




快讯 卡百利 市场 技术帖
阅读:799
分享到:

相关文章

博禄国际首秀CHINAPLAS:整合全球资源 共塑聚烯烃可持续未来

匠心新材料 赋能涂料行业|浙江红宇亮相 2025 上海国际涂料展

浙江红宇亮相CAC农化展 展示有机膨润土及流变助剂系列产品

浙江红宇亮相它博会 深入猫砂赛道调研优化OEM代工服务

巴斯夫全新ecovio®产品组合亮相!解锁软质阻隔包装可持续新路径

国产替代再获突破!旭阳集团己二胺装置投产改写尼龙产业格局

推荐产品更多>>

最新求购更多>>

投稿报料及媒体合作

E-mail: luning@ibuychem.com

我要供货
×
采购内容:采购:PP LE589 不限 22.00吨 0.00元

    请在下方填写您的真实报价(价格必填),并对您的货物描述清楚。

    例如:ABS HP171 惠州中海油乐金 5吨 13450元 东莞市 东莞塑胶交易市场

             ABS AG15E1 台湾台化 5吨 13800 东莞塑胶交易市场

不合理报价会被系统自动屏蔽 提交报价

  • 关于我们
  • 法律声明
  • 联系我们
  • 友情链接

COPYRIGHT©广州慧正云科技有限公司 www.hzeyun.com 粤ICP备18136962号 增值电信业务经营许可证:粤B2-20201000